Skip to main content
BETA

This is a new service which is still being developed. Help us improve it by giving feedback to webteam@parliament.scot.

Loading…
Subject: Parliament and Government

Agricultural Support Framework

Author(s): Courtney Aitken, Annie Bosse, Sarah McKay and Anna Brand

This briefing discusses the Agricultural Support Framework . The Agricultural Support Framework sets out how the UK and devolved governments propose to work together on arrangements for future agricultural support. It also provides background information on the common frameworks programme.

Summary

This briefing provides detailed information on the Agricultural Support Framework. The Agricultural Support Framework sets out how the UK and devolved governments propose to work together on arrangements for future agricultural support. The Rural Affairs, Islands and Natural Environment Committee will lead on scrutiny of this framework.

Background information on, for example, what common frameworks are and how they have been developed is also provided in this paper. The policy context of the framework is also briefly covered in this briefing.

The SPICe common frameworks hub collates all publicly available information on frameworks considered by committees of the Scottish Parliament.

In session five, the Finance and Constitution Committee reported on common frameworks and recommended that frameworks should include the following:

  • their scope and the reasons for the framework approach (legislative or non-legislativei) and the extent of policy divergence provided for;

  • decision making processes and the potential use of third parties;

  • mechanisms for monitoring, reviewing and amending frameworks including an opportunity for Parliamentary scrutiny and agreement;

  • the roles and responsibilities of each administration; and

  • the detail of future governance structures, including arrangements for resolving disputes and information sharing

The Scottish Government’s response highlighted that there may be a "range of forms" which frameworks could take.

More detail on the background to frameworks is available in a SPICe briefing and also in a series of blogs available on SPICe Spotlight.


What are common frameworks?

A common framework is an agreed approach to a particular policy, including the implementation and governance of it. The aim of common frameworks is to manage divergence in order to achieve some degree of consistency in policy and practice across UK nations in areas formerly governed by EU law.

In its October 2017 communique on common frameworks, the Joint Ministerial Committee (EU Negotiations) (JMC (EN)) stated that:

A framework will set out a common UK, or GB, approach and how it will be operated and governed. This may consist of common goals, minimum or maximum standards, harmonisation, limits on action, or mutual recognition, depending on the policy area and the objectives being pursued. Frameworks may be implemented by legislation, by executive action, by memorandums of understanding, or by other means depending on the context in which the framework is intended to operate.

Joint Ministerial Council (EU Negotiations), 16 October 2017, Common Frameworks: Definition and Principles

The Scottish Government indicated in 2019 that common frameworks would set out:

  • the area of EU law under consideration, the current arrangements and any elements from the policy that will not be considered. It will also record any relevant legal or technical definitions.

  • a breakdown of the policy area into its component parts, explain where the common rules will and will not be required, and the rationale for that approach. It will also set out any areas of disagreement.

  • how the framework will operate in practice: how decisions will be made; the planned roles and responsibilities for each administration, or third party; how implementation will be monitored, and if appropriate enforced; arrangements for reviewing and amending the framework; and dispute resolution arrangements.

However, the Food and Feed Safety and Hygiene Law framework outline considered by the session five Health and Sport Committee noted that:

the framework itself is high level and commits all signatories to early, robust engagement on policy changes within scope.

Framework Outline Agreement and Concordat, 30 November 2020

The framework outline went on to note that the framework:

is intended to facilitate multilateral policy development and set out proposed high level commitments for the four UK Administrations. It should be viewed as a tool that helps policy development, rather than a rigid template to be followed.

As such, it is likely that there will be significant variation between frameworks in terms of whether they set policy or set out how decisions on policy within the scope of the framework will be taken.

There are, however, similarities between frameworks in terms of their overall structure, with the agreements setting out the roles and responsibilities for parties to the framework, how the framework can be reviewed and amended, and how disputes are to be resolved.


Why are common frameworks needed?

During its membership of the European Union, the UK was required to comply with EU law. This means that, in many policy areas, a consistent approach was often adopted across all four nations of the UK, even where those policy areas were devolved.

On 31 December 2020, the transition period ended, and the United Kingdom left the EU single market and customs union. At this point, the requirement to comply with EU law also came to an end. As a result, the UK and devolved governments agreed that common frameworks would be needed to avoid significant policy divergence between the nations of the UK, where that would be undesirable.

The Protocol on Ireland/Northern Ireland was signed as part of the UK-EU Withdrawal Agreement and ratified in UK law by the EU Withdrawal (Agreement) Act (2020). The Protocol requires that Northern Ireland aligns with a limited set of EU laws relating to the Single Market for goods and the Customs Union. The Northern Ireland Protocol Bill was introduced to the UK Parliament on 13 June 2022. If passed, the Bill may affect the requirement for Northern Ireland to align with EU regulations of goods. In addition, policy positions (or framework governance arrangements) set out in this Common Framework briefing may also be affected.

The Joint Ministerial Committee (JMC) was a set of committees that comprised ministers from the UK and devolved governments. The JMC (EU Negotiations) sub-committee was created specifically as a forum to involve the devolved administrations in discussion about the UK’s approach to EU Exit. Ministers responsible for Brexit preparations in the UK and devolved governments attended these meetings.

In October 2017, the JMC (EN) agreed an underlying set of principles to guide work in creating common frameworks. These principles are set out below.

  1. Common frameworks will be established where they are necessary in order to:

    • enable the functioning of the UK internal market, while acknowledging policy divergence;

    • ensure compliance with international obligations;

    • ensure the UK can negotiate, enter into and implement new trade agreements and international treaties;

    • enable the management of common resources;

    • administer and provide access to justice in cases with a cross-border element; and

    • safeguard the security of the UK.

  2. Frameworks will respect the devolution settlements and the democratic accountability of the devolved legislatures, and will therefore:

    • be based on established conventions and practices, including that the competence of the devolved institutions will not normally be adjusted without their consent;

    • maintain, as a minimum, equivalent flexibility for tailoring policies to the specific needs of each territory, as is afforded by current EU rules; and

    • lead to a significant increase in decision-making powers for the devolved administrations.


What is the process for developing frameworks ?

Frameworks are inter-governmental agreements between the UK Government and the devolved administrations.

They are approved by Ministers on behalf of each government prior to being sent to all UK legislatures for scrutiny. The UK Government Cabinet Office is coordinating the work on developing common frameworks.

Common frameworks go through four phases of development before implementation at phase five. The stages are set out below. The parliament receives frameworks for scrutiny at phase four.

The image illustrate the different stages common frameworks go through as they are developed. The development comprises five phases: (1) brings together the UK Government and devolved administrations to engage in initial discussions on how the common framework should proceed. (2) focussed on detailed policy development. (3) Period of review, consultation and further policy development. (4) Framework is agreed and implemented. Scottish Parliament committees are involved in scrutiny. (5) Post-implementation arrangements.
Scottish Parliament Information Centre

How will the Scottish Parliament consider frameworks?

Frameworks which have reached phase four are available to be considered by the Scottish Parliament. Subject committees can consider frameworks which sit within their policy areas.

Each legislature in the UK can consider common frameworks. Issues raised by legislatures during this scrutiny are fed back to their respective government. Governments then consider any changes which should be made to frameworks in light of scrutiny by legislatures before implementing the framework. Changes in light of scrutiny are not, however, a requirement.

The Constitution, Europe, External Affairs and Culture Committee has an oversight role in relation to frameworks and will lead on cross-cutting issues around transparency, governance and ongoing scrutiny.

The Scottish Government has previously acknowledged the ongoing role of the Scottish Parliament in relation to frameworks:

Consideration will also need to be given to what role the Parliament might have in the ongoing monitoring and scrutiny of frameworks post-implementation.

Scottish Government response to the session five Finance and Constitution Committee report on common frameworks, June 2019

The Scrutiny Challenge

The way in which common frameworks have been developed and will operate raises some significant scrutiny challenges for the Scottish Parliament.

  • Common frameworks are intergovernmental agreements and the scope for parliamentary influence in their development is significantly limited with scrutiny taking place at phase four.

  • The ongoing operation of frameworks will take place at an official level between government departments. It is therefore unclear how much information the Parliament may be able to access to scrutinise the effect of frameworks on policy-making.

  • The Scottish Government and the UK Government have differing objectives in relation to frameworks. The UK Government is seeking “high levels of regulatory coherence”.1 The Scottish Government believes that they are about “allowing legitimate policy choices”.1

  • The interconnected nature of common frameworks and the UK Internal Market Act 2020 (see section on the UK Internal Market Act).

  • The impact of common frameworks on the Scottish Government’s stated policy position of keeping pace with EU law.

  • The fact that most frameworks have been operating on an interim basis since 1 January 2021 in spite of being unavailable for scrutiny by legislatures3.

The legacy expert panel report to the session five Finance and Constitution Committee noted these scrutiny challenges. The Committee had previously recommended that the Scottish Government should have to report on the operation of each common framework, noting interactions with cross-cutting issues such as keeping pace with EU law, on an annual basis.


Scrutiny at other legislatures

This section provides information on scrutiny of the framework at other legislatures.

The framework is currently being considered by the Welsh Senedd Economy, Trade and Rural Affairs Committee.


House of Lords

The House of Lords Common Frameworks Scrutiny Committee considered the framework on 8 February 2022 and wrote to George Eustice MP Secretary of State for Environment, Food and Rural Affairs, asking for greater clarity on aspects of the framework which involved "several contradictions [...] regarding the roles and operation of the various working groups referenced". After receiving a response to its concerns, the Committee made the following recommendations:

  • That the framework documents be updated to state that Policy Collaboration Group (PCG) meetings take place monthly, with an option for this to be less frequent in the future and that references to it taking place every three months are removed.

  • That the framework documents are updated to clarify who will chair and support the PCG and Market Monitoring Group (MMG) and how they will work together.

  • That the framework documents are updated to remove reference to the UK Agriculture Market Policy Group and Farming Conference UK.

  • That the framework documents be updated to provide information on the membership of the PCG and Senior Officials Programme Board (SOPB).

  • That the framework documents are updated to clarify that reviews will happen every year unless otherwise agreed.

  • That the framework documents are updated to include information about the UK Internal Market Act exclusions process.

They also expressed concern about the impact of the Subsidy Control Bill (now Act) on the framework and issues around transparency, which will be discussed in more detail in the Framework Analysis section.


Northern Ireland Assembly

The Northern Ireland Assembly's Committee for Agriculture, Environment and Rural Affairs published its position paper at the end of the 2017-22 mandate. It wrote that:

  • In principle the Common Framework structures are broadly welcome and the aspiration to achieve policy alignment between jurisdictions is laudable

  • However, given that the Framework has no legislative basis it may not be enforceable and its out-workings will be based on a "gentleman's agreement" to agree common approaches where possible

  • Any additional regulatory or bureaucratic barrier that would reduce NI agri-food exports to GB would present significant challenges for local producers and the need to align policies is therefore paramount

  • The industry is already experiencing significant challenges regarding the importation of animal medicines to NI due to policy divergence by aligning with Protocol requirements

The Committee also drew attention to the role a paragraph in the framework documents about how mechanisms that will be used to discuss and manage proposed policy changes:

Where one or more of UK Government, the Scottish Government or the Welsh Government proposes to change rules in a way that has policy or regulatory implications for the rest of the UK, or where rules in Northern Ireland change in alignment with the EU

The Committee expressed concerns that this paragraph "suggests that NI may be prohibited from proposing policy changes under the auspices of the Framework which are unconnected to its obligations under retained EU law".

The Committee made a number of recommendations to address their concerns. These include the request that "DAERA [Northern Ireland Executive's Department of Agriculture, Environment and Rural Affairs] should clarify if the Secretary of State will assume responsibility for representing NI's interests in the functioning of the Common Framework, should the local Executive collapse."

The position paper also noted that the Northern Ireland Assembly Committee wrote to the House of Lords Common Frameworks Scrutiny Committee in December 2021 (this correspondence is not published). The position paper indicates the Northern Ireland Assembly Committee and House of Lords Common Frameworks Scrutiny Committee share concerns across frameworks in the following areas:

  • A lack of apparent engagement with the Irish government in respect of common frameworks and implications for North-South policy interaction;

  • a lack of engagement with community and voluntary stakeholders in Northern Ireland to seek their views on common frameworks;

  • how the Subsidy Control Act 2022 will overlap with and impact on common frameworks which deal with subsidies.


House of Commons

At the time of writing, the framework is being considered by the House of Commons' Environment, Food, and Rural Affairs Committee alongside others in the remit of the UK Government Department of Department of Environment, Food and Rural Affairs. In a letter to George Eustice, Secretary of State for Environment, Food and Rural Affairs, dated 8 June 2022, the Committee asked for clarification on the UK Government's views on policy divergence and expressed concern about provisions for stakeholder engagement.


The UK Internal Market Act 2020

The UK Internal Market Act 2020 was introduced in the UK Parliament by the UK Government in preparation for the UK’s exit from the EU. The Act establishes two market access principles to protect the flow of goods and services in the UK’s internal market.

  1. The principle of mutual recognition, which means that goods and services which can be sold lawfully in one nation of the UK can be sold in any other nation of the UK.

  2. The principle of non-discrimination, which means authorities across the UK cannot discriminate against goods and service providers from another part of the UK.

The Act means that the market access principles apply even where divergence may have been agreed in a framework.

The introduction of the UK Internal Market Act had a significant impact on the common frameworks programme because of the tension between the market access principles contained in the Act and the political agreement reached that “common frameworks would be developed in respect of a range of factors, including "ensuring the functioning of the UK internal market, while acknowledging policy divergence"."i

UK Government Ministers have the power to disapply the market access principles set out in the Act where the UK Government has agreed with one or more of the devolved governments that divergence is acceptable through the common frameworks process.

Although UK Ministers can disapply the market access principles in such circumstances, they are not legally obliged to do so.

On 2 December 2021, Angus Robertson MSP, Cabinet Secretary for Constitution, External Affairs and Culture wrote to the Convener of the Constitution, Europe, External Affairs and Culture Committee to give an update on the common frameworks programme.

The letter indicated that at a recent Ministerial quadrilateral, agreement had been reached between the UK Government and the Scottish Government and other devolved administrationsii on an approach to "securing exemptions to the Act for policy divergence agreed through common frameworks".

The meeting agreed an approach to securing exemptions to the Act for policy divergence agreed through common frameworks, and endorsed the text of a statement that UK Ministers will shortly make to the House of Commons. This will give effect to firm commitments made to the UK Parliament during the passage of the Bill that “…divergence may occur where there is agreement under a common framework, and that such divergence could be excluded from the market access principles. Regulations to give effect to such an agreement can be made under Clauses 10 and 17. In those cases, the Secretary of State would be able to bring to the House a statutory instrument to exclude from the market access principles a specific agreed area of divergence.

This would follow consensus being reached between the UK Government and all the relevant parties that this is appropriate in respect of any specific defined topic within a common framework.

Letter from the Cabinet Secretary for Constitution, External Affairs and Culture, 2 December 2021

Process for considering UK Internal Market Act exclusions in common framework areas

The UK Government and devolved administrations have agreed a process for considering exclusions to the market access principles of the UK Internal Market Act 2020. The process was published on 10 December 2021.

The process requires that if a party to the framework wishes to seek an exclusion to the market access principles, it must set out the scope and rationale for this. The proposed exclusion is then considered by the appropriate framework forum, taking into account evidence including about the likely direct and indirect economic impact of the proposed exemption. If the exemption is agreed, it is for UK Ministers to introduce a draft instrument to the UK Parliament to give effect to the exclusion. The UK Parliament will then consider the draft instrument.

The process is set out in full below. 1

Proposal and consideration of exclusions

1. Sections 10 and 18 and Schedules 1 and 2 of the UK Internal Market Act contain provisions excluding the application of the United Kingdom market access principles in certain cases.

2. Whenever any party is proposing an amendment to those Schedules in areas covered by a Common Framework:

a. the exclusion seeking party should set out the scope and rationale for the proposed exclusion; and

b. consideration of the proposal, associated evidence and potential impact should be taken forward consistent with the established processes as set out in the relevant Common Framework, including an assessment of direct and indirect economic impacts.

3. It is recognised that all parties will have their own processes for considering policy proposals. Administrations should consult and seek agreement internally on their position before seeking to formally agree the position within the relevant Common Frameworks forum.

Agreement of an exclusion request

4. Where policy divergence has been agreed through a Common Framework this should be confirmed in the relevant Common Framework forum. This includes any agreement to create or amend an exclusion to the UKIM Act 2020’s market access principles.

5. Evidence of the final position of each party regarding any exclusion and whether an agreement has been reached should be recorded in all cases. This could take the form of an exchange of letters between appropriate UK Government and Devolved Administration ministers and include confirmation of the mandated consent period for Devolved Administration ministers regarding changes to exclusions within the Act.

6. Parties remain able to engage the dispute resolution mechanism within the appropriate Common Framework if desired.

Finalising an exclusion

7. Under section 10 or section 18 of the UK Internal Market Act 2020 amendments to the schedules containing exclusions from the application of the market access principles require the approval of both Houses of the UK Parliament through the affirmative resolution procedure. Where agreement to such an exclusion is reached within a Common Framework, the Secretary of State for the UK Government department named in the Framework is responsible for ensuring that a draft statutory instrument is put before the UK Parliament.


Agricultural Support Framework

The Agricultural Support Framework ("the framework") has reached phase four and has, as such, been received by the Scottish Parliament for scrutiny. Scrutiny will be undertaken by the Rural Affairs, Islands and Natural Environment Committee.

The framework has also been received by other UK legislatures. This briefing is intended to facilitate scrutiny of the framework by the Scottish Parliament.


Policy Area

The framework covers the following policy areas:

● Agricultural spending and associated regulation and enforcement

● Marketing standards

● Crisis measures, Public Intervention and Private Storage Aid

● Cross border holdings

● Data collection and sharing

The policy areas within the scope of the framework are closely related to policy areas covered by other common frameworks, in particular plant health, organics, fertilisers, chemicals and pesticides, zootechnicsi, animal health and welfare, and food compositional standards and labelling. The SPICe hub collects information on these frameworks and scrutiny of them at the Scottish Parliament.


Scope

Domestic legislation

Agriculture is a devolved matter in Scotland, Wales and Northern Ireland, which means that parties to the framework have the power to design and implement agricultural policies for their own territories. However, some EU retained law currently in place limits the extent to which parties can diverge.

The policy area in scope of the framework was previously governed by EU law through the Common Agricultural Policy (CAP), which comprised EU regulations and EU subordinate legislation (delegated and implementing acts) made under them. With the requirement to comply with EU law now at an end, these regulations and the subordinate legislation made under them have been converted into domestic law as retained EU law and amended as necessary to ensure that they work in the domestic context.i The relevant regulations are:

In addition, both the UK and Scottish Governments have passed new agricultural legislation since EU exit.

The UK Agriculture Act received royal assent on 11 November 2020. Large sections of the Act pertain only to England. This includes powers to amend retained EU legislation governing agricultural support insofar as it applies to England and to provide for an English post-Brexit system of agricultural support. Some parts of the Act, however, apply across the UK, including:

  • A duty to report to the UK Parliament on UK food security every three years.

  • Provisions for fair dealing obligations of business purchasers of agricultural products, which provides the Secretary of State with a power to "impos[e] obligations on business purchasers of agricultural products in relation to contracts they make for the purchase of agricultural products from qualifying sellers".

  • A power for the Secretary of State to approve applications for producer organisations.

  • Provisions for the regulation of fertilisers.

  • Provisions for the identification and traceability of animals.

  • Provisions for a red meat levy.

  • Provisions for the regulation of organic products.

  • A duty on the Secretary of State to report on the impact on human animal or plant life or health, animal welfare and the environment of any new free trade agreement.

  • Provisions to secure compliance with the WTO Agreement on Agriculture.

The Agriculture (Retained EU Law and Data) (Scotland) Act 2020 received royal assent on 1 October 2020. This Act confers powers on Scottish Ministers to, among other things, modify retained EU legislation on agricultural support in relation to Scotland and for specific purposes. In contrast to the UK Act, however, it does not make provision for a new system of agricultural support for Scotland. Scottish Ministers may amend the main retained CAP regulations, but only insofar as "they consider would simplify or improve the operation of the provisions of the legislation", and this power is only available for a limited time, until 7 May 2026. The purpose of this Act is to provide for transitional operation of the existing CAP schemes with minor amendments, but not to provide for the introduction of a new system of agricultural support.

The Act also provided Scottish Ministers with powers to:

  • modify CAP legislation on public intervention and private storage aid,

  • simplify or improve CAP legislation on aid for fruit and vegetable producer organisations,

  • revoke the EU food promotion scheme,

  • by regulations make provisions about the marketing standards that certain products must adhered to,

  • by regulations make provision about the classification, identification and presentation of bovine, pig and sheep carcasses by slaughterhouses in Scotland, and

  • require certain businesses to provide the Scottish Government with information for the purpose of monitoring market conditions, public, animal and plant health, etc.

The Scottish Government has committed to bringing forward a further piece of legislation intended to provide for a new system of agricultural support. This is due to be introduced in 2023. It is anticipated that legislation providing for a new system of agricultural support for Scotland would interact with the common framework on agricultural support.


International Agreements

The World Trade Organisation Agreement on Agriculture (the AoA), to which the UK is a party, includes a number of rules and commitments applicable relevant to agricultural policy, in particular on market access, domestic support and export competition.

Regulations deriving from the UK Agriculture Act 2020 are intended to ensure compliance with the AoA and will be accompanied by a concordat that sets out how UK governments will work together to fulfil the UK's international obligations. The framework documents state that that concordat is complementary to this framework and work on both will be linked through the Policy Collaboration Group. However, the concordat accompanying the AoA is not part of the framework, and will hence not be scrutinised as part of it. It is not clear if the concordat is yet publicly available. Nevertheless, the framework documents state that framework mechanisms will be used to share information necessary for compliance with the AoA.


Northern Ireland

As a result of Article 10 of the Protocol on Ireland/ Northern Ireland, EU state aid requirements will, in general, continue to apply to measures relating to trade in goods (though not services) between Northern Ireland and the EU.i

Agricultural support is , however, exempt from state aid requirements (annex 5). The maximum level of support is subject to approval by the UK EU Joint Committee.

The following sections of the Protocol are relevant to agricultural support:

  • Article 5(4) on which areas of EU law will apply in Northern Ireland

  • Article 10 on state aid

  • Annex 5 and Annex 6 on state aid and agricultural support

Further information on agricultural spending and the internal (UK) market is given in annex D of the framework concordat.

The framework documents affirm that the provisions in Article 18 of the Protocol, on democratic consent, will be respected and state that the governance structures and decision-making, dispute resolution and review processes set out in the framework are intended to help manage cases in which rules in Northern Ireland change in alignment with the EU, or where GB-only proposals are made. The framework documents also commit the parties to act in accordance with the conclusions of the recently published Intergovernmental Relations Review.


Definitions

The framework documents define a number of key terms, including:

  • 'Crisis measures' in the context of retained EU legislation, refers to emergency measures to counter market disturbances, deal with the market impact of measures taken to combat the spread of animal disease, a loss of consumer confidence as a result of public, animal or plant health and disease risks, or to resolve specific problems. This can include 'public intervention' and 'private storage aid'. These are government schemes available in times of crisis to remove products from the market and store them so they can be placed back on the market at a later date. These schemes originate from the EU, and a helpful explainer on these terms is available from the European Commission's website.

  • 'Data collection' refers to agricultural commodity market information, predominantly price data.

  • 'Cross-border holdings' refers to farms whose land is all within the UK but more than one part of it, e.g. Holdings with land in both Scotland and England. This means that land situated within Ireland is not considered to be part of a cross-border holding for the purpose of this concordat.

  • 'Marketing standards' refers to regulations that lay down the definitions of products, minimum product standards, production methods, sales descriptions, product categories, and labelling requirements.


Summary of proposed approach

The framework documents set out the reasoning for why agricultural support was judged to require a common framework as per the JMC (EN) Frameworks Principles. It suggests that the agricultural support framework will:

"enable the Parties to develop agricultural support policy in a way that does not prevent the functioning of the internal market, hinder the UK from negotiating and implementing new trade deals, or prevent the compliance with international obligations, given the potential for some types of divergence in agriculture policy to do so."

The framework is implemented through non-legislative means with a Concordat setting out how the parties to the framework intend to work together. These arrangements are described in the section on Agricultural Support in Practice.


Stakeholder engagement

The framework documents state that the parties consulted 33 stakeholders on a draft of the framework in 2020, although they do not specify who these stakeholders were or what responses were received.

The framework documents commit the parties to "ongoing, proactive engagement with stakeholders on agricultural support issues" and to "inform stakeholders of updates to the framework and continue to seek stakeholder feedback".

The framework documents do not include a specific role for legislatures or for stakeholders. There is no forum for engaging with stakeholders. There is also no commitment to make information about stakeholders which are consulted or the views they give publicly available.


Detailed overview of proposed framework: legislation

The framework does not require any legislation and is implemented through the Concordat described in the next section.

The framework documents do, however, include a statement on the status of the framework:

"it has been decided no new legislation beyond amendments to retained EU law and associated powers in the Agriculture Act 2020 is necessary to implement the framework."

The framework documents further note that:

Any further Primary or Secondary legislation that is judged appropriate will be introduced by each Party (jointly, where agreed) to provide agricultural support in England, Scotland, Wales, and Northern Ireland.

.


Detailed overview of proposed framework: non-legislative arrangements

The non-legislative component of the framework consists of a Concordat, which sets out the how the UK and devolved governments will work together on agricultural support policy. The following sections on decision-making, monitoring, reviewing and dispute resolution describe the core components of the Concordat.


Agricultural Support in practice

Roles and Responsibilities: parties to the framework

This section sets out the roles and responsibilities of each party to the framework.

Officials are expected to work together day-to-day and provide advice to Ministers. They will meet to discuss market evidence and policy issues via the Market Monitoring Group (MMG) and the Policy Collaboration Group (PCG). Senior officials will engage on issues where strategic input is required, or where operational decisions need to be taken that don't meet the threshold for Ministerial input through the Senior Officials Programme Board (SOPB). Ministers will engage with issues at the Inter-Ministerial Group for Environment, Food and Rural Affairs (IMG-EFRA) by receiving advice from their officials or if a dispute arises that requires Ministerial input as described in the dispute resolution process.

In more general terms, the parties agree to share information with one another, such as scientific, technical and policy information including statistics, research, and third-party advice. Specifically, they commit to making available data that had previously been sent to the EU to Defra, the Rural Payments Agency, and the UK Coordinating Body. It is not specified what data this refers to.

The UK Co-ordinating Body (UKCB) is "a unit located within core-Defra that supports Defra and the Scottish, Welsh and Northern Ireland governments and their paying agencies to administer the Common Agricultural Policy (CAP) in the UK in accordance with the UK’s Withdrawal Agreement with the EU".1 The framework documents also note that connections will be maintained between existing operational teams, such as the Paying Agency groups (i.e. the Rural Payments and Inspections Directorate for Scotland), and the Policy Collaboration Group "under the auspices of UKCB". However, the UKCB's website states that it has now closed. It is not clear whether this role is being replaced elsewhere.


Roles and responsibilities: existing or new bodies

This section sets out the roles and responsibilities of any bodies associated with the framework which already exist, or which are to be created.

Two core discussion and decision-making forums for officials in the framework are the Agriculture Policy Collaboration Group (PCG) and the Agriculture Market Monitoring Group (MMG). The framework establishes both groups and Annexe B and Annexe C of the Concordat provide terms of reference for them.

The PCG and MGG bring together officials to discuss agricultural support. The principal role of the MMG is to monitor the impact of market developments and coordinate opinion on them. According to the MMG's website, membership of the MMG includes representatives from Defra, DAERA, Scottish Government and Welsh Government. The principal role of the PCG is to facilitate discussion and decision-making of agricultural matters, including "policy innovation and developments in relation to agricultural support schemes, marketing standards, market disturbances and emerging crises, agricultural regulation and enforcement". It also plays a role in solving disputes at an official level. Its membership comprises officials from the parties working on different policy areas. It is unclear from the documents how the membership between the two groups differs.

The House of Lords Common Scrutiny Committee requested clarification about a number of features of these two groups and the way they relate to one another. In his response, George Eustice MP, Secretary of State for Environment, Food and Rural Affairs, clarified that both groups are to initially meet monthly, (not every three months as stated in some sections of the framework documents), that their meetings will be synchronised and that it is the role of the MMG to advise the PCG. However, it should be noted that these clarifications are not in the framework documents available at the time of writing. Indeed, the last published versions of the documents still contain some contradictory information, such as that the PCG both meets every month and every three months.

It is notable that, in contrast other frameworks, there are no requirements to publish minutes of any of theses meetings, including meetings that discuss disputes. The terms of reference to the SOPB specifically include a provision that discussions are to:

"take place in a confidential setting with no information relating to discussions being shared with third parties unless agreed jointly. This includes sharing of meeting papers and responding to media enquiries."

Issues around transparency are discussed in the Framework Analysis section of this briefing.


Senior Official Programme Board

The Senior Official Programme Board (SOPB) is made up of senior officials from each government and appears to be a feature of framework governance structures for most Environment, Food and Rural affairs (EFRA-related) common frameworks. The SOPB and IMG-EFRA (the Ministerial group) sit above framework-specific governance structures for the following frameworks:

  • Agricultural support

  • Animal health and welfare

  • Air Quality

  • Plant varieties and seeds

  • Integrated pollution prevention and control: developing and setting of Best Available Techniques (BAT)

  • Fertilisers

  • Plant health

  • Organics

  • Chemicals and pesticides

  • Fisheries management and support

  • Ozone Depleting Substances (ODS) and Fluorinated Greenhouse Gases (F-gases)

Some framework documents contain virtually no information about the SOPB and its membership whereas others contain full terms of reference. Legislatures have asked questions about how the membership of the SOPB differs from other framework forums, its role in dispute resolution, and its additional tasks.

The primary role of the SOPB appears to be to sift disputes before they are escalated for Ministerial attention. In response to a letter by the House of Lords Common Framework Scrutiny Committee, George Eustice, MP Secretary of State for Environment, Food and Rural Affairs, further stated that:

[the SOPB] can also play a role in helping to avoid the need for a dispute to be referred to ministers, for example if a resolution and consensus can be achieved at the SOPB.


Decision-making

The framework documents list several types of decisions that are likely to be made through framework processes. These are decisions concerning:

  • which policy recommendations to escalate to Ministers;

  • whether an issue needs to be referred to the dispute resolution process;

  • whether instances of policy diverge are acceptable instances of policy divergence;

  • whether to request advice from experts;

  • whether to establish a new group to deal with a specific crisis;

  • how well the framework is working and whether to amend it

In contrast to many other frameworks published so far, the Concordat also includes four annexes (D-G), which set out more detailed information on decision-making in some particular policy areas.

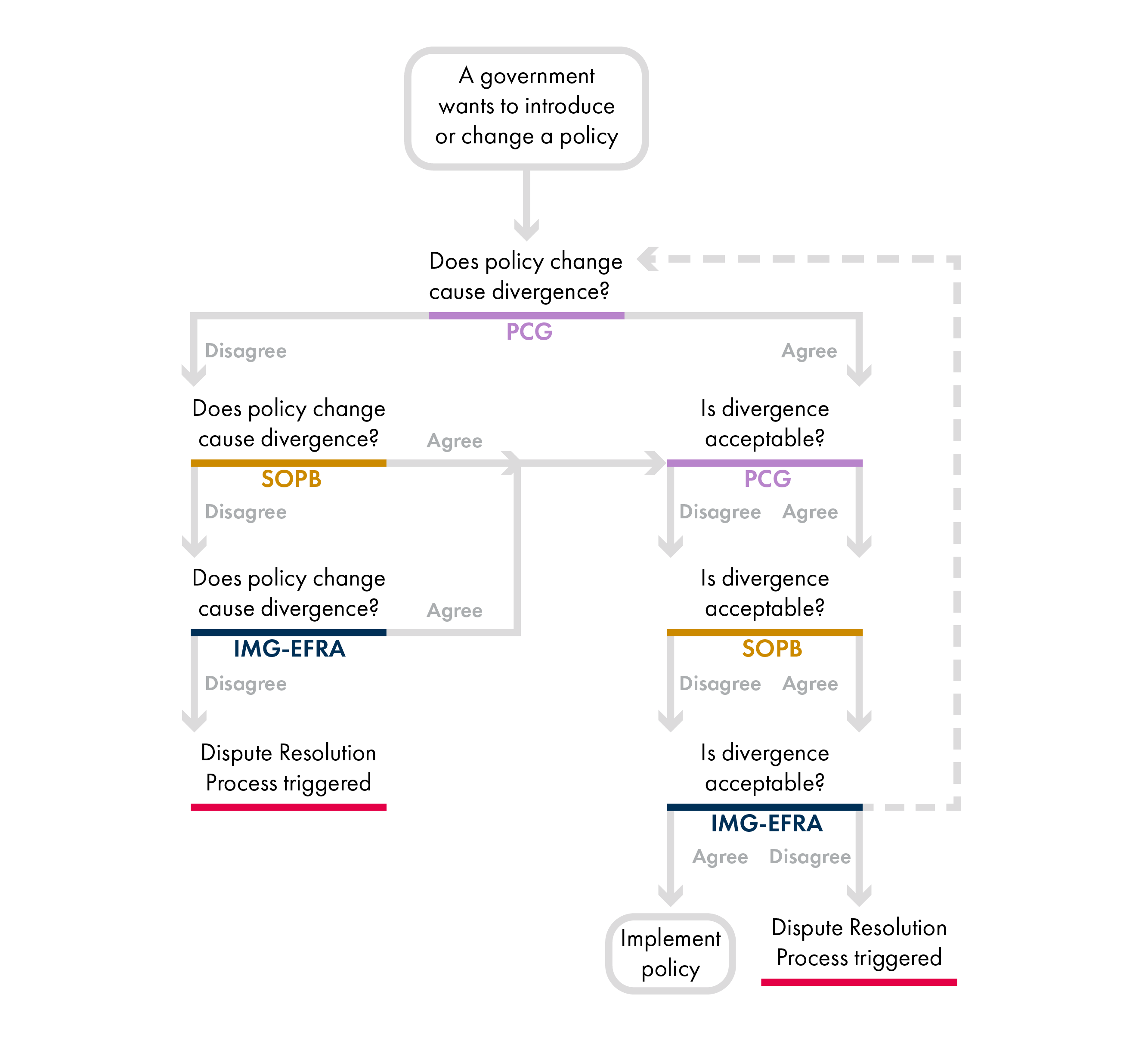
This section focusses on the more general decision-making processes illustrated by the diagram below

Decision-making processThe diagram on which this chart is mainly based is labelled as showing a dispute resolution process. It is unclear why as (i) the diagram is in the decision-making section of the framework documents and b) only shows a small part of the dispute resolution process insofar as it is part of the wider decision-making process.
The flow diagram shows the levels at which policy proposals put forward by a government are considered and the core questions considered at each level. The briefing text explains the process fully.
Scottish Parliament Information Centre

Based on the information provided in the framework documents, the decision-making process is as follows: If a government wants to introduce a policy, or change an existing one, the proposal is discussed by the Policy Collaboration Group (PCG), which determines whether the change will cause divergence. If there is agreement that it will, but that the divergence is acceptable, the matter is referred to the Senior Officials Programme Board (SOPB) for their approval. If they agree, a recommendation is made to Ministers via the Interministerial EFRA Group to approve the recommendation. If Ministers at the EFRA Group agree, the policy can be implemented.

If a policy proposal is discussed by the PCG and it does not agree that divergence is acceptable, the matter is referred as a disagreement or dispute in the manner set out in the section on dispute resolution.

However, the information provided in the framework documents on decision-making is incomplete. For instance:

  • The only two possible outcomes provided for when a group considers whether a given policy will cause divergence are that either, it is next considered whether the divergence is question is acceptable, or that the matter is escalated as a dispute. However, if the answer to the first question is that the policy in question will not cause divergence, then, presumably, the matter neither needs to be escalated, nor would it seem relevant to consider whether divergence is acceptable. It seems plausible that such a decision leads to the policy in question being signed off at some level and implemented, but no information on this is given in the framework documents.

  • The original diagram supplied in the framework documents shows an arrow from Ministerial consideration of a recommendation from senior officials that divergence is acceptable back to the PCG. We have reproduced this arrow in the flow chart for completeness, but it is unclear what it stands for. It seems plausible that Ministers might have an option in addition to either approving a recommendation to implement a divergent policy and not approving it and escalating the matter. It might for instance be that Ministers have the opportunity of returning the matter back to the PCG for further input with a Ministerial steer, and that this is what the diagram signifies. However, this is not clarified in the framework documents.


Monitoring and enforcement

The Parties agree to monitor the operation of the framework annually. Monitoring is intended to assess the ways in which parties are working together through the framework and assess any instances of divergence that have taken place. The monitoring process in turn feeds into the review and amendment process.


Review and amendment

The framework documents include a review process for the framework. According to the documents, reviews are to take place "annually at which point it can then be reviewed every three years." After a request for clarification by the House of Lord's Common Framework Scrutiny Committee, George Eustice, Secretary of State for Environment, wrote:

Policy officials from the four administrations will review the Framework and Concordat every year for an initial period while the arrangements operating under the agreements bed in. Policy officials from all signatory parties will decide following each annual review whether the reviews can be moved to take place every 3 years.

In addition to these periodic reviews, a review is also required to take place in the case of any material changes, such as new primary legislation being introduced.

Exceptional reviews can be triggered by a 'significant issue', which must be time-sensitive and "fundamentally impact the operation and/or the scope of the framework".

Amendments to the framework can only be made through unanimous agreement. If that is reached, all parties are required to sign a new non-legislative agreement. If parties cannot unanimously agree on whether an amendment is needed or what shape an amendment should take, the matter can be escalated through the dispute resolution process.


Dispute resolution official level

This section considers the dispute resolution process set out within the framework.

The parties to the framework commit to resolving any issues at the lowest possible level. The framework documents confirm that the dispute resolution process is not automatically invoked if parties disagree about divergence, but only if they also judge this divergence to "impact negatively on the ability to meet the Common Frameworks principles". Where divergence would not have this effect, parties can agree to disagree without referring the matter to the dispute resolution process.

At the lowest official level, disagreements can be discussed in the PCG. If its members are able to find agreement, the SOPB signs it off and Ministerial clearance is obtained if needed. If agreement cannot be reached by the working group, the issue is escalated to the senior level group and Ministerial clearance obtained if the group reaches agreement. If the SOPB still cannot resolve the issue it is escalated to the Ministerial level.

The dispute resolution protocol distinguishes between how to categorise issues. An issue which has no impact on decisions taken by another Party is called a 'difference', an issue that does require resolution (ideally at official level) is called a 'disagreement' and an issue that requires escalation from PCG and MMG level is called a 'dispute'. It is unclear why both MMG and PCG are named as playing a role, given the way the MMG is described as an advisory body.

The framework documents do not include any commitment to publish a record of disputes raised.


Dispute resolution Ministerial level

It is anticipated that recourse to resolution at Ministerial level will be as a last resort and only sought where dispute resolution at official level has failed. Disputes which reach Ministerial level will be resolved through intergovernmental dispute resolution mechanisms. Relevant intergovernmental disputes may concern the "interpretation of, or actions taken in relation to, matters governed by […] common framework agreements".

The framework documents also note that the "outcomes of the intergovernmental relations review are in the process of being implemented. Once confirmation has been provided from each government, the outcomes of the review and appropriate intergovernmental structures will be reflected in this Common Framework Amendment Stage". The conclusions of the intergovernmental relations (IGR) review were published on 13 January 2022 and hence before the publication of the framework documents on 3 February 2022. It is unclear whether the documents are referring to additional confirmation, or whether it simply hadn't been updated in time.

Intergovernmental dispute resolution mechanisms were considered as part of the joint review on intergovernmental relations. The conclusions of the joint review were published on 13 January 2022 and set out a new approach to intergovernmental relations, which the UK Government and devolved governments have agreed to work to. The joint review created a new three-tiered system for intergovernmental discussions, doing away with the old Joint Ministerial Committee structure.

Dispute resolution Ministerial level

The lowest and middle tiers have specific responsibilities for common frameworks. At the lowest tier, interministerial groups (IMGs) are responsible for particular policy areas, including common frameworks falling within them. At the middle-tier, the Interministerial Standing Committee (IMSC) is intended to provide oversight of the common frameworks programme as a whole.

The new IGR dispute resolution process follows on from the process at the official level. If a dispute cannot be resolved at the official level as set out in individual frameworks, it is escalated to the Ministerial level. The diagram below illustrates the general dispute resolution process for frameworks, including discussions between officials (grey rectangle) and Ministers (grey triangle).i

Dispute Resolution at official and Ministerial levels
The diagram displays the order in which disputes are dealt with. It shows a rectangle, the official level, and a triangle, the ministerial level, above the rectangle. The official level comprises officials at the bottom and senior officials above them. The Ministerial level comprises interministerial groups, above them interministerial committees, and above them the Council. A disagreement is first dealt with at the official level, signified by an arrow pointing inwards towards the bottom of the rectangle. All levels are connected by purple arrows pointing upwards which signify that the disagreement is escalated. At all levels, a blue arrow points outwards to the right-hand side to signify resolution. At the two top tiers, the interministerial committees and the Council can 'agree to disagree', signified by an orange arrow pointing to the left-hand side, at which point they are required to make a statement to legislatures.

At the lowest level, interministerial groups comprising portfolio Ministers attempt to resolve the disagreement. If their attempts are unsuccessful, the issue can be escalated to an interministerial committee. The framework documents specify that escalation at the Ministerial level could be to IMG-EFRA, or could occur bilaterally through the parties involved in the dispute.

If the interministerial committee is unsuccessful in resolving the issue, it can either agree to disagree, in which case each government makes a statement to their legislature to or escalate the dispute further. If a dispute is escalated to the highest level, third-party advice or mediation should normally be sought and made available to the Council. If the Council fails to find agreement, it is again required to make a statement to their legislatures.

The new process set out following the IGR review includes more extensive reporting requirements about disputes. The IGR secretariat is required to report on the outcome of disputes at the final escalation stage, including on any third-party advice received. Each government is also required to lay this report before its legislature.

The Office for the Internal Market (OIM) can provide expert, independent advice to the UK Government and devolved governments. Its advice and reports may, however, be used by governments as evidence during a dispute on a common framework.

Rachel Merelie of the OIM explained the position whilst giving evidence to the House of Lords Common Frameworks Scrutiny Committee in November 2021:

The OIM is not involved in dispute resolution. We are here to provide advice to government, using our economic and technical expertise…It is of course possible…that our reports are considered in some shape or form as evidence in support of that process, and we remain open to being used in that way.


Implementation

The framework documents do not note any particular implementation deadlines or requirements.


Framework Analysis

Current policy position

This framework covers agricultural support - the financial and other assistance (e.g. advice) offered to farmers, crofters and other land managers. Decision-making around agricultural support continues to be devolved, as it was during EU membership.

As members of the EU, Scotland could design its own agricultural support schemes within the EU-wide framework of the Common Agricultural Policy (CAP). There were some requirements (e.g. member states must offer an agri-environment scheme, though there is some flexibility in its design), and some areas where member states could choose voluntary support schemes (e.g. Scotland chose to offer per-head payments for beef and sheep in certain areas; this is not a requirement). The other UK nations were also free to design their agricultural support schemes within the same parameters.

The result of this shared EU-wide framework was that each member state and UK nation had broadly similar support schemes, with variations within defined parameters.

Having left the EU, all four UK nations are technically free to make changes to the retained EU law governing the CAP, as it applies to their country, and pursue separate agricultural policies. With the structure of the CAP gone, however, there is the potential for a degree of divergence within the UK that was not possible before EU exit. Recognising that, within a single market such as the UK, different regulatory systems and incentives policies have the potential to create competitive advantages or disadvantages, this common framework is designed to manage potential divergence.

Moreover, the UK Parliament has passed the Subsidy Control Act 2022. The Act sets out a series of principles which subsidies must comply with. Agricultural subsidies are in scope of the Act, and must therefore also comply with the principles. More information on how the Act interacts with the framework can be found in the next section.

Currently, in Scotland, broadly the same schemes and rules continue to apply as when the UK was a member of the EU. The Scottish Government published a policy of 'stability and simplicity' in 2018, which has sought to maintain, and in some cases, simplify, CAP rules and schemes, whilst a new agriculture and rural support policy is being developed. The Scottish Government committed at that time to a "defined transition period of approximately five years to 2024"1. The Scottish Government has since committed to bringing forward new agriculture legislation in this session and have a post-CAP system for agricultural support in place for 2025-26.


Key issues

Acceptable divergence

The proposals for a post-CAP system of agricultural support from the different UK nations look set to be different at first glance, though they remain difficult to compare as the policy development is at different stages. One area of potential divergence between Scotland and England, for example, appears to be whether countries continue to offer direct payments for income support. The UK Government plans to phase out direct income support payments for England by 2027, whilst the Scottish Government has articulated an intention to continue with direct payments in some form.

The Scottish Government has committed to align with the EU where appropriate. A new EU Common Agricultural Policy will be in place from 2023; the EU notes that "income support remains an essential part of the CAP"1, but with provisions for voluntarily reducing and capping direct payments, and requirements to achieve a fairer distribution of payments between larger and smaller farms.

It is assumed that the groups and processes created by this common framework will be used to discuss and resolve issues around divergence as the policies in each UK nation develop. As noted above, the framework states that the UK Agriculture Policy Collaboration Group (PCG) "will consider if a new or changing policy, leading to divergence between Parties, will have an unwanted impact on another Party and make recommendations to Ministers or senior officials accordingly. "

However, from the framework itself, it is not clear to what degree divergence will be considered acceptable to each of the four nations. Specific details of agricultural support schemes are not discussed as part of the framework. With regard to the point above on direct payments, this is only mentioned in the framework in relation to cross-border holdings (farms with land in more than one part of the UK, whether the land physically straddles the border or not).

Annex F of the Agricultural Support Concordat states that:

The Parties have each agreed that the concept of cross-border applications for direct payments should be removed now that the UK has left the EU. This would mean that farmers with land in two parts of the UK would need to submit two separate applications, and that the applications would be treated as separate and processed by the relevant party. The Parties agree to work together to remove the concept of a cross-border application.

UK Government. (2022, February). Agricultural Support Provisional Common Framework. Retrieved from https://assets.publishing.service.gov.uk/government/uploads/system/uploads/attachment_data/file/1052061/agricultural-support-provisional-common-framework.pdf#page=66 [accessed 21 June 2022]

More widely, the Concordat states that frameworks "will respect the devolution settlements and the democratic accountability of the devolved legislatures" and will therefore, among other things "maintain, as a minimum, equivalent flexibility for tailoring policies to the specific needs of each territory as is afforded by EU rules."

As noted in the series of SPICe blogs on scrutinising common frameworks, Committees and others scrutinising the frameworks may therefore wish to:

  • understand the Scottish Government’s expectation around the divergence which a framework will allow for;

  • consider how a framework may affect the Scottish Government’s stated policy aim to keep pace with EU law in certain areas;

  • clarify whether the Scottish Government has any concrete plans for taking divergent approaches in policy areas covered by frameworks;

  • ascertain how individual frameworks have been operating so far; and

  • explore what has been learned during their provisional operation.

Transparency

The framework does not set out a role for legislatures or any requirements for regular reporting to them, except at the highest level of intergovernmental dispute resolution.

Reporting to Parliament is only referenced once in the framework, and only in relation to communications on intergovernmental relations more generally. In Annex D setting out the terms of reference for the Senior Officials Programme Board, the framework states:

Discussions will take place in a confidential setting with no information relating to discussions being shared with third parties unless agreed jointly. This includes sharing of meeting papers and responding to media enquiries. The UK and Scottish governments have a responsibility to update their parliaments on intergovernmental working and IMG EFRA may be mentioned as part of that process. As a courtesy, when this takes place, Board members will be informed.

The lack of a role for legislatures was remarked on by the House of Lords Common Framework Scrutiny Committee in March 2022, which noted:

We are disappointed to note the absence in this framework of any commitments on ongoing engagement with Parliament. We note the absence of any commitments in the texts of these frameworks to publish reviews of the frameworks or to update legislatures on the outcomes of reviews. The Government has separately committed to improving transparency in Intergovernmental Relations. Transparency in this area should include regular statements to legislatures on the functioning of these frameworks. [...] We recommend that the framework should be updated to include a commitment to update the House of Lords, House of Commons and the three devolved legislatures on the ongoing functioning of these frameworks after the conclusion of the scheduled reviews.

House of Lords . (2022, March 4). Letter from Common Framework Scrutiny Committee to The Rt Hon George Eustice MP. Retrieved from https://committees.parliament.uk/publications/9156/documents/159642/default/ [accessed 21 June 2022]

The Welsh Senedd’s Legislation, Justice and Constitution Committee was not content with the approach set out in frameworks and sought and received assurances from the Welsh Government that it will:

  • notify the Senedd if a framework dispute is escalated to the Ministerial level;

  • publish annual framework reports;

  • seeks the views of the Senedd during framework reviews;

  • informs Senedd when exclusions from the UKIMA market access principles are sought through frameworks processes.

In general, most frameworks set out processes for interactions between groups or individual officials, but do not commit to reporting on those discussions or negotiations. It is not until disputes become escalated to ministerial level and formal intergovernmental dispute resolutions are engaged that any disagreements have to be reported on. It may therefore be unclear to stakeholders and legislatures if any policy approaches have been discussed and/or discounted on the grounds of divergence.

In the agricultural support framework there is no vehicle to share the outcomes of the intergovernmental processes established by the framework with stakeholders, nor any requirement to consult during the decision-making process. The framework outlines how stakeholders have been engaged in developing the framework and how they will be informed of any ongoing changes to the framework itself, and notes that this will occur "alongside ongoing, proactive engagement with stakeholders on agricultural support issues" (see p. 18). Moreover, it notes in relation to the terms of reference for the Senior Officials Programme Board that information may be shared with stakeholders "if it is agreed to do so" (see p. 33).

However, it is not clear in what forum this will occur, and the framework does not include any requirement to routinely communicate discussions, negotiations, and disputes within the frameworks process to stakeholders, or to actively involve stakeholders in those decision-making processes.

The closest reference to routine stakeholder engagement is in Annex B which sets out the terms of reference for the UK Policy Collaboration Group. The Annex states:

The PCG may also be used as a forum to establish an appropriate communications and stakeholder engagement plan regardless of whether the same policy or crisis measures are implemented across the UK. The PCG may also consider other issues for communication to stakeholders.

This suggests that there is an intention that stakeholders will be informed of developments as appropriate rather than being involved in decision making.

Subsidy Control Act

The Subsidy Control Act 2022 established a new domestic subsidy control scheme. The Welsh and Scottish legislatures withheld legislative consent to the Bill. In a letter to George Eustice MP, Secretary of State for Environment, Food and Rural Affairs, the House of Lords Common Frameworks Scrutiny Committee wrote at the time the Subsidy Control Bill was passing through the UK Parliament:

"In our previous letter to you, we raised concerns about the impact the Subsidy Control Bill could have on the framework. While we appreciate your response that the Bill is intended to complement the framework, the Committee remain concerned that there is an incompatibility between the Bill and framework. Although you state in your letter that the Secretary of State can simply refer subsidies rather than override them, we remain concerned about what would happen if the CMA took a different decision to one reached through the framework. It appears there is still scope for any proposals made by devolved governments to be overruled. In your letter of 15 February, you state that subsidy schemes would only be referred to ensure compliance with international obligations. We must point out, however, that while the negotiation of international agreements is reserved, as according to the devolution settlements (the Scotland Act 1998,1 the Northern Ireland Act 1998,2 and the Government of Wales Act 20063), the implementation of international agreements remains devolved. This suggests there is still a risk that any proposals made by the devolved administrations for areas covered by an international agreement, that they are responsible for implementing, could be undermined by such action. It is essential to the functioning and success of the Union that the powers of the devolved administrations are respected, and we are concerned that this issue could further destabilise the devolution settlements and impede positive cooperation within common frameworks. [...] We recommend that the framework is updated to include that reviews should analyse how the framework is interacting with the Subsidy Control Bill. This information should be presented at the regular updates to legislatures we have recommended."

https://committees.parliament.uk/publications/9156/documents/159642/default/

Sources

Finance and Constitution Committee, The Scottish Parliament. (2021, February 12). Legacy Expert Panel Report to the Finance and Constitution Committee 12 February 2021. Retrieved from <a href="https://archive2021.parliament.scot/S5_Finance/General%20Documents/Legacy_Finaldoc(1).pdf" target="_blank">https://archive2021.parliament.scot/S5_Finance/General%20Documents/Legacy_Finaldoc(1).pdf</a> [accessed 13 December 2021]
Scottish Parliament . (2021, June 4). Common Frameworks in the new Parliamentary Session. Retrieved from <a href="https://spice-spotlight.scot/2021/06/04/common-frameworks-in-the-new-parliamentary-session/" target="_blank">https://spice-spotlight.scot/2021/06/04/common-frameworks-in-the-new-parliamentary-session/</a> [accessed 13 December 2021]
Uk Government . (2021, December 10). Guidance: Process for considering UK Internal Market Act exclusions in Common Framework areas. Retrieved from <a href="https://www.gov.uk/government/publications/process-for-considering-ukim-act-exclusions-in-common-framework-areas/process-for-considering-uk-internal-market-act-exclusions-in-common-framework-areas#agreement-of-an-exclusion-request" target="_blank">https://www.gov.uk/government/publications/process-for-considering-ukim-act-exclusions-in-common-framework-areas/process-for-considering-uk-internal-market-act-exclusions-in-common-framework-areas#agreement-of-an-exclusion-request</a> [accessed 13 December 2021]
UK Government. (2022). UK Co-ordinating Body. Retrieved from <a href="https://www.gov.uk/government/organisations/uk-co-ordinating-body" target="_blank">https://www.gov.uk/government/organisations/uk-co-ordinating-body</a> [accessed 10 May 2022]
Scottish Government. (2018, June 20). Stability and simplicity: proposals for a rural funding transition period. Retrieved from <a href="https://www.gov.scot/publications/stability-simplicity-proposals-rural-funding-transition-period/" target="_blank">https://www.gov.scot/publications/stability-simplicity-proposals-rural-funding-transition-period/</a> [accessed 20 June 2022]
European Council. (2022). Common agricultural policy 2023-2027. Retrieved from <a href="https://www.consilium.europa.eu/en/policies/cap-introduction/cap-future-2020-common-agricultural-policy-2023-2027/#:~:text=The%20Council%20has%20formally%20adopted,targeted%20support%20to%20smaller%20farms" target="_blank">https://www.consilium.europa.eu/en/policies/cap-introduction/cap-future-2020-common-agricultural-policy-2023-2027/#:~:text=The%20Council%20has%20formally%20adopted,targeted%20support%20to%20smaller%20farms</a> [accessed 20 June 2022]
UK Government. (2022, February). Agricultural Support Provisional Common Framework. Retrieved from <a href="https://assets.publishing.service.gov.uk/government/uploads/system/uploads/attachment_data/file/1052061/agricultural-support-provisional-common-framework.pdf#page=66" target="_blank">https://assets.publishing.service.gov.uk/government/uploads/system/uploads/attachment_data/file/1052061/agricultural-support-provisional-common-framework.pdf#page=66</a> [accessed 21 June 2022]
House of Lords . (2022, March 4). Letter from Common Framework Scrutiny Committee to The Rt Hon George Eustice MP. Retrieved from <a href="https://committees.parliament.uk/publications/9156/documents/159642/default/" target="_blank">https://committees.parliament.uk/publications/9156/documents/159642/default/</a> [accessed 21 June 2022]